
中考志愿填报已参预倒计时✨开云体育(中国)官方网站
接待查收这份超详备的志愿填报指令,带你解锁报考技巧、霸占升学先机,为将来发展一键加快
我校本年盘算推算招收2395名初中毕业生,其中,1395个中高职明白培养三二分段(含中高企长学制培养试点)限额纵贯广州铁路行状技能学院等省内14所着名公办高职院校,助你提前锁定全日制优质大专学位!

中考志愿填报指令一览

填报前必看|高频问题Q&A
广州市中考志愿填报指令
广东省其他地市中考志愿填报指令

01
2025年招生校区有哪些?有莫得住宿?

科教城校区:广州市增城区科德大路82号(可走读、住宿)。

下塘西校区:广州市越秀区下塘西路41号(仅走读)。

02
有什么专科可报?
学校驻足新一代信息技能产业,扎根广州,面向粤港澳大湾区,动态转移专科布局,扫数开设专科缔造玄虚对接粤港澳大湾区发展计谋、广东省“双十”产业集群和广州市21条产业链,开设有电子信息、通讯技能、网罗工程、软件技能、媒体艺术和智能达成6大类专科,各专科培养的技能妙技东说念主才在商场需求度高。


03
祛除专科既有“三二分段”,又有“高职高考班”是什么兴致?
三二分段,全称是中高职明白培养三二分段,即中职学校和对口高职院校,聚首行业企业,共同制定五年一体化东说念主才培养决策。
登第的应届初中毕业生先在我校就读3年,转段侦查通过并妥当关连条款和要求的,可参预对口高职院校、对应专科学习2年,高职毕业后可获全日制大专毕业文凭。就读时间,高职院校全程参与,确保中高职联贯正经胜仗,升学相对矫健。同期,三二分段学生还不错在中职第三年通过“3+文凭”磨真金不怕火径直考取全日制本科院校。

高职高考班,即3年制中职班,学生在我校学习3年中职课程,考取相应妙技等第文凭。三年岁时,妥当广东省高考报名条款的学生可参加“3+文凭”磨真金不怕火、高职院校自主招生磨真金不怕火、中职获奖免试等考取全日制大专或本科院校。


04
什么是“中高企长学制”?
中高企协同长学制东说念主才培养试点,是指关连高职院校和对口中职学校聚首行业企业,共同开展五年一体化东说念主才培养。三方协同深度参与育东说念主全过程,全体构建与一体化瞎想培养决策与课程体系。
本年,我校中高企长学制开设有【东说念主工智能技能与诓骗】专科,与广州铁路行状技能学院、科大讯飞股份有限公司协同培养,学生毕业时可得回中、高职毕业文凭,企业认证及行状妙技文凭,东说念主才培养切合需求,学生作事更有保险。

05
若何报考我校?
参加2025年广东省各地市中考的初中毕业生,可通过当地中招服务平台填报我校专科志愿(含三二分段、长学制、三年制)。其中,三二分段、长学制专科只招收应届毕业生。

01 志愿填报诠释
01
6月1-5日在哪些批次不错填报我校志愿?各批次有什么专科不错报?
广州市考生可在第一批次、第四批次填报我校志愿,各批次可报专科如下:
第一批次
报考指南第121-122页
(1)我校扫数三二分段(含中高企长学制)专科

(2)我校省级及以上要点性情专科(三年制,即高职高考班)

第四批次
报考指南第157页
(3)我校其他剩余专科(三年制,即高职高考班)

02
在第几志愿填报我校?
接待在广州市中考志愿第一批次、第四批次以第一学校志愿报考我校!
第一批次
中职三二分段及省级以上要点性情专科

可填4个学校志愿,每个学校志愿不错报4个专科志愿。
不同校区占不同学校志愿,祛除校区的【三二分段专科】和【省级要点性情专科】占不同学校志愿,需要分开填报。
即考生可同期填报我校【科教城校区的三二分段专科】、【下塘西校区的三二分段专科】、【科教城校区的省级要点性情专科】、【下塘西校区的省级要点性情专科】志愿。
第四批次
中等行状学校其他(剩余)招生盘算推算

可填6个学校志愿,每个学校志愿不错报6个专科志愿。不同校区占不同学校志愿,需要分开填报。
考生可同期填报我校【科教城校区】、【下塘西校区】志愿。
温馨辅导
填报学校志愿、专科志愿时要舒缓识愿序号,中考按批顺序号、志愿序号从1开动循序投档登第,即多个学校志愿、专科志愿之间有先后之分。
如意向报考我校,接待在第一学校志愿优先报考意向校区,在第一专科志愿优先填报意向专科。
03
第一批次的“省级要点性情专科”包括哪些专科?
我校省级要点性情专科(三年制)应、历届初中毕业生可报。
具体专科是:
开云体育(中国)官方网站电子技能诓骗
当代通讯技能诓骗
诡计机网罗技能
软件与信息服务
数字媒体技能诓骗
动漫与游戏制作
04
祛除三二分段专科,同期对口多间高职院校,若何分手?
我校部分专科的三二分段有多所对口高职院校,请考生填报时舒缓稽查专科暴露对口高职院校情况。

05
“驯顺专科调剂”是什么兴致?
考生在中职学校志愿填报时,均需遴荐是否驯顺专科调剂。

在已填的扫数专科志愿齐未被登第的情况下:
(1)遴荐【是】,自觉调剂到同批次、同校区、同类别(三二分段/高职高考班)未录满的专科。
(2)遴荐【否】,到下一学校志愿进行投档。
06
第一批次、第四批次不错同期填报我校吗?
不错,第一批次和第四批次不错报考的专科、专科类别不同,接待同期报考我校当作考生的第一、四批次的第一学校志愿。
02 系统操作图解
下述指令仅供参考,本体操作请以“广州市中考服务平台”为准,本体填报请以考生个东说念主本体情况为准。

第1步
登录志愿填报系统
考生凭考生号、密码或粤省事登录“广州市高中阶段学校招考服务平台”(https://zhongkao.gzzk.cn/)填报志愿。填报志愿时分:2025年6月1日9:00至6月5日16:00。

第2步
稽查可填报批次
2025年广州市中考志愿分为四个批次,考生可在第一批次的“中职三二分段及省级要点性情专科”、第四批次的“中职学校”填报我校志愿。

第3步
第一批次填报指令
中职三二分段及省级要点性情专科
(1)点击“参预填报”参预志愿填报页面。

(2)此部分考生可填报4个学校志愿、每个学校志愿可填报4个专科志愿。

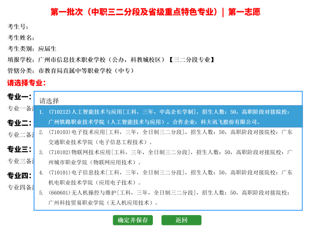
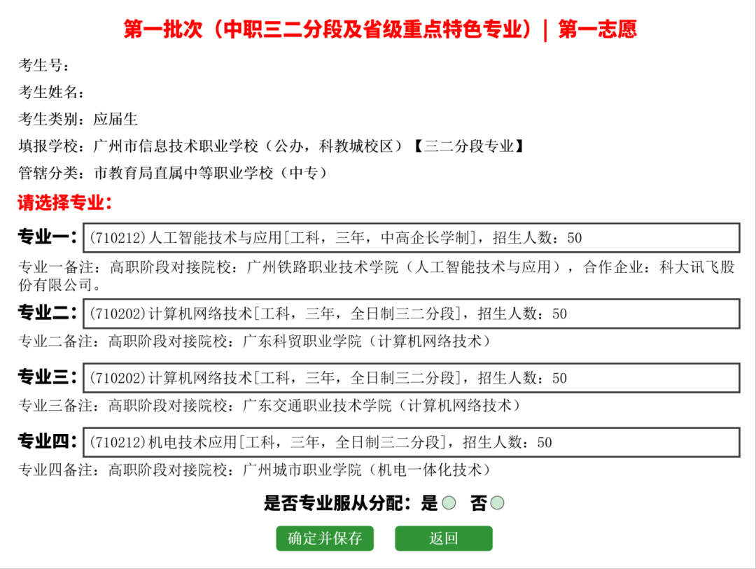
(3) 点击【操作】-【填报】,通过遴荐“学校类型”为“中专”,搭配我校称呼“广州市信息技能行状学校”点击【搜索】,在学校列表获取我校信息,选满意向报考的校区、专科类别,点击【下一步】即可开动报考。


(4)把柄考商业愿进行中职三二分段专科或省级要点性情专科志愿填报。


可参考填报样例:

第4步
第四批次填报志愿
中职学校其他(剩余)招生盘算推算
(1)点击“参预填报”参预志愿填报页面。

(2)此部分考生可填报6个学校志愿、每个学校志愿可填报6个专科志愿。

(3)点击【操作】-【填报】,通过遴荐“学校类型”为“中专”,搭配我校称呼“广州市信息技能行状学校”点击【搜索】,在学校列表获取我校信息,选中但愿报考的校区、专科类别,点击【下一步】即可开动报考。

(4)把柄考商业愿进行中职三二分段专科或省级要点性情专科志愿填报。可参考填报样例:

温馨提醒
说明已填报志愿
考生必须在截止时分前对所填报的志愿信息赐与说明,逾时未说明的志愿信息无效。

01 若何填报志愿?
广东省各地市中考志愿填报安排不同,请意向考生温雅本东说念主中科场所地市的最新示知,按照地市志愿填报时分、轨则和系统本体情况填报。
02 学校代码是若干?
我校在广东省志愿填报的学校代码是 8800057。
03 有什么专科不错报?
各地市可报专科略有不同,请参考后附表格。
三二分段

请舒缓:
三二分段专科登第达成分数线参照广州市2025年的扩张,由于广东省各地市中考总分不同,各地市的登第达成分数线以广州市2025年中考总分810分为基准分数进行折算。
高职高考班(即三年制、全日制)

请舒缓:
高职高考班专科即志愿系妥洽般暴露的“三年制”“全日制”专科。
04 志愿填报过程?

找到不错填报外市中职的志愿批次。
一般会标注“其他中职、中技学校”“外市中职、中技学校”“部、省属及外地在我市招生的中等行状学校(含技工学校)”等,具体请看当地志愿批次缔造。

输入学校代码或学校称呼,检索我校信息。

输入专科代码(即3位数的“省专科代码”),报考意向专科。
行径成立梦念念
接待报考广州市信息技能行状学校
期待与你共赴信息将来
拨打招生询查热线
科教城校区:020-87223091,020-87221841
下塘西校区:020-83590464,020-83501919